Kategori: Activity Diagram

The Component Breakdown: Every Symbol You Need to Know in Activity Diagrams

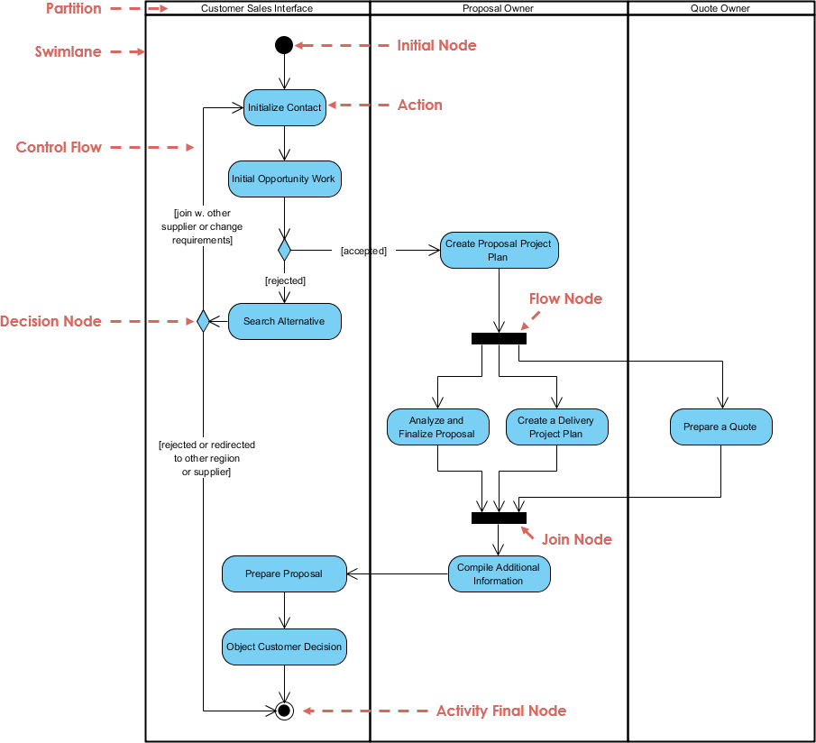
Activity diagrams serve as the backbone for visualizing the dynamic behavior of a system. They map out the flow from one activity to another, illustrating the logic, decisions, and interactions that define a process. To communicate these flows effectively, standardization …

Read More

The Complete Guide to Swimlanes: Organizing Responsibilities in Activity Diagrams

Activity diagrams are a fundamental component of modeling complex business processes and software workflows. They provide a visual representation of the dynamic behavior within a system. However, as processes grow in complexity, a standard flow chart can become a tangled …

Read More

Activity Diagrams vs. Flowcharts: A Clear Comparison for Systems Analysts

Systems analysis relies heavily on visual communication to translate complex business requirements into structured technical specifications. When mapping processes, two primary modeling techniques dominate the landscape: activity diagrams and flowcharts. While they share visual similarities, the distinctions between them are …

Read More

Activity Diagrams 101: A Beginner’s Quick Start to Visualizing Software Flow

Understanding how software behaves requires more than just reading code. It demands a visual language that bridges the gap between technical logic and business requirements. This is where activity diagrams come into play. These diagrams map out the flow of …

Read More

Best Practices for Activity Diagrams: How to Keep Your Models Clean and Readable

Activity diagrams serve as the backbone of process visualization in system design. They translate abstract logic into concrete flowcharts, allowing stakeholders to understand the dynamic behavior of a system without getting lost in code. However, a diagram that is too …

Read More

From Text to Visuals: Converting Requirements into Activity Diagrams Effectively

Software development and system design often begin with a dense wall of text. Stakeholders, analysts, and clients describe how a system should behave in paragraphs, bullet points, and narrative statements. While essential, text alone is prone to misinterpretation. Ambiguity hides …

Read More

Activity Diagram Dynamics: How to Model Parallel Processes and Forks Correctly

Activity diagrams serve as a fundamental tool for visualizing the dynamic aspects of a system. While sequential flows are intuitive, real-world processes rarely follow a single linear path. To accurately represent complex business logic or system behavior, one must understand …

Read More

Activity Diagram Refactoring: How to Simplify Messy Existing Diagrams

When technical documentation grows organically without strict governance, visual representations often suffer the same fate as source code. Activity diagrams, intended to clarify workflows and logic, can quickly devolve into tangled webs of lines and nodes. This phenomenon, often called …

Read More

How to Read Activity Diagrams: A Comprehensive Walkthrough for CS Students

Understanding the dynamic behavior of a system is a fundamental skill for any computer science student. While use case diagrams provide a high-level view of interactions, activity diagrams dive deeper into the logic and flow of operations. These diagrams are …

Read More

Activity Diagrams for Non-Coders: A Visual Guide for Systems Analysis Teams

In systems analysis, bridging the gap between business requirements and technical implementation is a critical challenge. Often, this gap exists because the language of the business differs significantly from the language of development. Business stakeholders speak in processes, goals, and …

Read More