श्रेणी: Free UML Tool

Elevate Your System Development with Visual Paradigm Online

In today’s fast-paced software and system development landscape, having the right tools can make all the difference. Enter Visual Paradigm Online, a powerful cloud-based diagramming tool designed to meet the needs of developers, architects, and designers alike. Let’s dive …

Read More

Integrating BPMN Modeling with UML: Why, When, and How

Business Process Model and Notation (BPMN) and Unified Modeling Language (UML) are two powerful frameworks used for modeling in different domains. While BPMN focuses on business processes, UML is primarily used for software and system design. Integrating these two modeling …

Read More

Understanding Sequence Diagrams through an ATM System Scenario

Introduction

A sequence diagram is a type of UML diagram that illustrates how objects interact in a particular scenario of a system over time. In this tutorial, we will explore a sequence diagram for an Automated Teller Machine (ATM) system. …

Read More

Understanding Class Diagrams: Modeling the Structure of a Car

Introduction

A class diagram is a vital component of the Unified Modeling Language (UML) that visually represents the structure of a system. In this tutorial, we will delve into how to utilize a class diagram to model the architecture of …

Read More

UML Sequence Diagram Tutorial

Introduction to UML Sequence Diagrams

UML (Unified Modeling Language) sequence diagrams are used to illustrate how objects interact in a particular scenario over time. They showcase the sequence of messages exchanged between various entities (objects) to achieve a specific function …

Read More

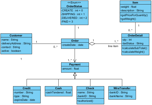
Understanding Relationships in UML Class Diagrams

Introduction

When designing software systems, understanding how different classes relate to one another is crucial. UML (Unified Modeling Language) class diagrams provide a visual representation of these relationships, assisting developers in communicating and planning their software architecture effectively. This article …

Read More

Why Class Diagram? A Step-by-Step Tutorial for Beginners

Introduction to UML

Unified Modeling Language (UML) is a standardized modeling language used to visualize, specify, construct, and document the artifacts of a software system. UML provides a set of graphic notation techniques to create visual models of object-oriented software …

Read More

Understanding SysML Diagrams and Their Types

The Systems Modeling Language (SysML) is a powerful tool for systems engineering, designed to help professionals specify, analyze, and validate complex systems. One of the core strengths of SysML lies in its diverse set of diagrams, which provide visual representations …

Read More

Visual Paradigm Community Edition: The Best Free UML Tool on the Market

In the world of software development and system design, Unified Modeling Language (UML) is an essential tool for visualizing and documenting various aspects of a system. For those seeking a robust and free UML tool, Visual Paradigm Community Edition stands …

Read More