As systems grow in complexity, managing the multitude of use cases and actors becomes increasingly challenging. UML (Unified Modeling Language) provides a powerful tool called „packages“ to help organize and manage large systems effectively. Packages allow you to group related use cases and actors, making the system more modular, understandable, and maintainable. This article explores how to use packages to organize a large system, using a broadcasting system as an example.
Understanding Packages in UML
Packages in UML are a way to group related model elements together. They can contain use cases, classes, components, and other packages. By organizing elements into packages, you can:
- Improve Readability: Break down the system into smaller, more manageable parts.
- Enhance Modularity: Isolate different functionalities, making the system easier to understand and modify.
- Facilitate Reuse: Encapsulate reusable components that can be shared across different parts of the system.
- Promote Collaboration: Allow different teams to work on different packages simultaneously without interference.
Organizing a Broadcasting System with Packages
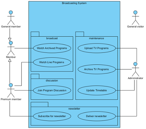
Let’s consider a broadcasting system that includes various functionalities such as broadcasting, maintenance, discussion, and newsletter management. This system involves different types of users, including general members, premium members, general visitors, and administrators.
Step 1: Identify Core Functionalities
The first step is to identify the core functionalities of the system. In our broadcasting system, the core functionalities are:
- Broadcast: Watching archived and live programs.
- Maintenance: Uploading and archiving TV programs, updating the timetable.
- Discussion: Joining program discussions.
- Newsletter: Subscribing to and delivering newsletters.
Step 2: Create Packages for Each Functionality
Next, create a package for each core functionality. Each package will contain the use cases related to that functionality.
- Broadcast Package:
- Watch Archived Programs
- Watch Live Programs
- Maintenance Package:
- Upload TV Programs
- Archive TV Programs
- Update Timetable
- Discussion Package:
- Join Program Discussion
- Newsletter Package:
- Subscribe for Newsletter
- Deliver Newsletter
Step 3: Assign Actors to Packages
Assign the appropriate actors to each package based on their roles and interactions with the system.
- General Member: Can watch archived and live programs, join discussions, and subscribe to the newsletter.
- Premium Member: Has all the privileges of a general member.
- General Visitor: Can watch archived programs.
- Administrator: Can upload and archive TV programs, update the timetable, and deliver the newsletter.
Step 4: Visualize the Packages in a Use Case Diagram
Use a use case diagram to visualize the packages and their relationships with actors. The diagram below illustrates how the broadcasting system is organized using packages.

Step 5: Refine and Iterate
Refine the packages and use cases as needed. As the system evolves, you may need to add new use cases, modify existing ones, or create new packages. Regularly review and update the diagram to ensure it accurately reflects the current state of the system.
Conclusion
Using packages to organize a large system in UML is an effective way to manage complexity and improve maintainability. By grouping related use cases and actors into packages, you can create a modular, understandable, and scalable system. The broadcasting system example demonstrates how packages can be used to organize core functionalities and assign actors, making the system more manageable and easier to understand.
By following these steps, you can effectively use packages to organize large systems, ensuring that your UML diagrams are clear, concise, and valuable for all stakeholders involved.
