Catégorie : Package Diagram

Using Packages to Organize Large Systems in UML

As systems grow in complexity, managing the multitude of use cases and actors becomes increasingly challenging. UML (Unified Modeling Language) provides a powerful tool called “packages” to help organize and manage large systems effectively. Packages allow …

Read More

UML Deployment Diagram Tutorial for Beginners

A UML Deployment Diagram is a type of structural diagram that shows the physical deployment of artifacts (software components) on nodes (hardware devices). It models the runtime configuration of hardware and software components in a system, making it especially useful …

Read More

Understanding Component Diagrams in UML

Component diagrams are a vital part of Unified Modeling Language (UML) that focus on the physical aspects of a system. Unlike other UML diagrams that illustrate functionality or behavior, component diagrams provide a static view of the components that make …

Read More

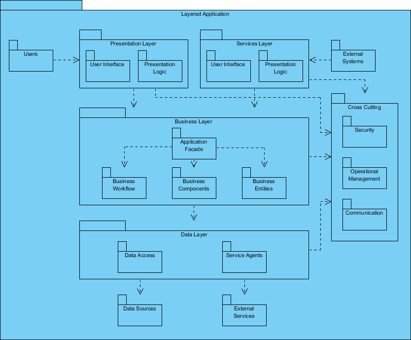
UML Package Diagram Tutorial

Introduction

This tutorial will guide you through the creation and understanding of a UML Package Diagram, using the provided diagram of a layered application as a case study. Package diagrams are essential for visualizing the organization of a system, its …

Read More

Case Study: UML Package Diagram for Business Application

Overview

This case study analyzes a UML package diagram that illustrates the architecture of a business application. The diagram outlines the structure, relationships, and dependencies among various components, providing insights into the design rationale and implementation steps.

1. What is

Read More