10 DFD Examples: Data Flow Diagrams Generated with Visual Paradigm AI Chatbot

Read this post in:
10 DFD Examples: Data Flow Diagrams Generated with Visual Paradigm AI Chatbot

The ultimate AI DFD generator just got better. Visual Paradigm recently added full Data Flow Diagram support to its AI Chatbot – now anyone can create professional DFD diagrams, Data Flow Models, and Data Flow Charts in seconds by simply chatting.

Visual Paradigm's AI Chatbot - Generate Data Flow Diagram with AI
Visual Paradigm’s AI Chatbot – Generate Data Flow Diagram with AI

Data Flow Diagrams (DFDs) remain one of the most powerful tools for system analysts, software engineers, business analysts, and students. They clearly show how data moves through processes, stores, and external entities – essential for designing everything from cloud services to real-time trading platforms.

With the new Visual Paradigm AI Chatbot, generating high-quality DFD diagrams has never been faster or easier. No more manual drawing, no complex templates – just describe your system in plain English and watch the AI DFD maker deliver a clean, publication-ready Data Flow Diagram instantly.
Try it yourself: Visual Paradigm Chatbot or direct access AI Toolbox Chatbot

10 Real-World DFD Examples Created with Visual Paradigm AI Chatbot

Below are 10 diverse and practical Data Flow Diagram examples generated using the AI tool. Each was created from a single natural-language prompt – proving how powerful this AI DFD generator truly is.

1. Data Flow Diagram for Smart City Traffic Management System

Prompt used: “Design a Data Flow Diagram for Smart City Traffic Management System” [Open chat session]

Data Flow Diagram for Smart City Traffic Management System, generated with Visual Paradigm's AI Chatbot

AI-generated DFD Diagram for Smart City Traffic Management System – Visual Paradigm AI DFD maker

2. DFD for Blockchain-Based Voting System

Prompt used: “Create a DFD for Blockchain-Based Voting System” [Open chat session]

DFD for Blockchain-Based Voting System, generated with Visual Paradigm's AI Chatbot

Professional DFD for Blockchain-Based Voting System – Powered by Visual Paradigm AI Chatbot

3. Data Flow Model for Cloud Storage Service

Prompt used: “Develop a Data Flow Model for Cloud Storage Service” [Open chat session]

Data Flow Model for Cloud Storage Service, generated with Visual Paradigm's AI Chatbot

Data Flow Model for Cloud Storage Service – Instant DFD with AI tool

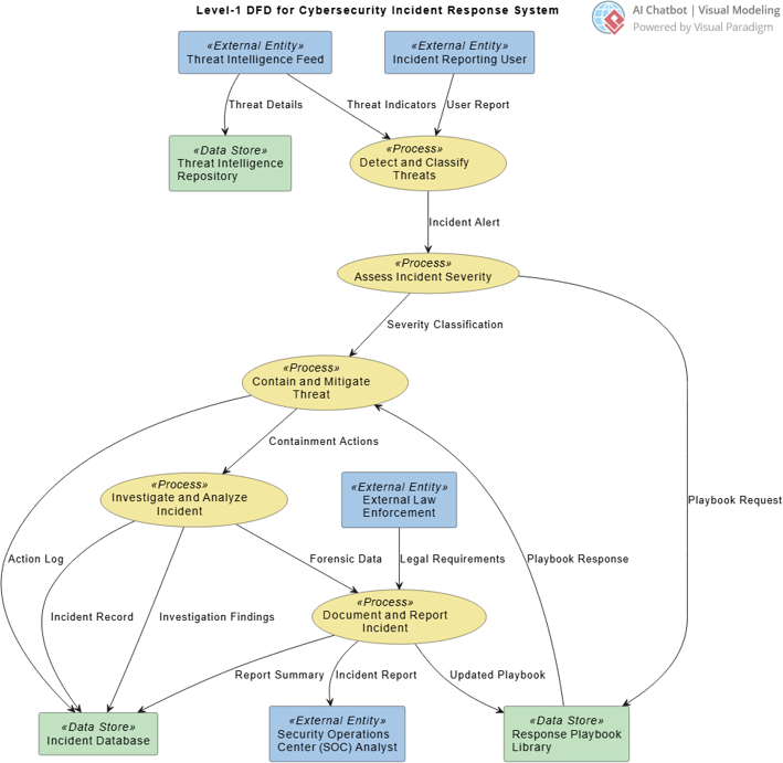
4. DFD Diagram for Cybersecurity Incident Response System

Prompt used: “Illustrate a DFD Diagram for Cybersecurity Incident Response System” [Open chat session]

DFD Diagram for Cybersecurity Incident Response System, generated with Visual Paradigm's AI Chatbot

DFD Diagram for Cybersecurity Incident Response System – AI DFD generator result

5. Data Flow Architecture for Microservices-Based E-Commerce Platform

Prompt used: “Construct a Data Flow Architecture for Microservices-Based E-Commerce Platform” [Open chat session]]

Data Flow Architecture for Microservices-Based E-Commerce Platform, generated with Visual Paradigm's AI Chatbot

Data Flow Architecture for Microservices E-Commerce – Generated by Visual Paradigm AI

6. Data Flow Chart for Digital Wallet Application

Prompt used: “Produce a Data Flow Chart for Digital Wallet Application” [Open chat session]

Data Flow Chart for Digital Wallet Application, generated with Visual Paradigm's AI Chatbot

Data Flow Chart for Digital Wallet Application – Fast AI generation

7. DFD Model for Online Examination System

Prompt used: “Build a DFD Model for Online Examination System” [Open chat session]

DFD Model for Online Examination System

DFD Model for Online Examination System – AI-powered Data Flow Diagram

8. Data Flow Representation for AI-Powered Chatbot Platform

Prompt used: “Draft a Data Flow Representation for AI-Powered Chatbot Platform” [Open chat session]

Data Flow Representation for AI-Powered Chatbot Platform, generated with Visual Paradigm's AI Chatbot

Data Flow Representation for AI Chatbot Platform – Created in seconds

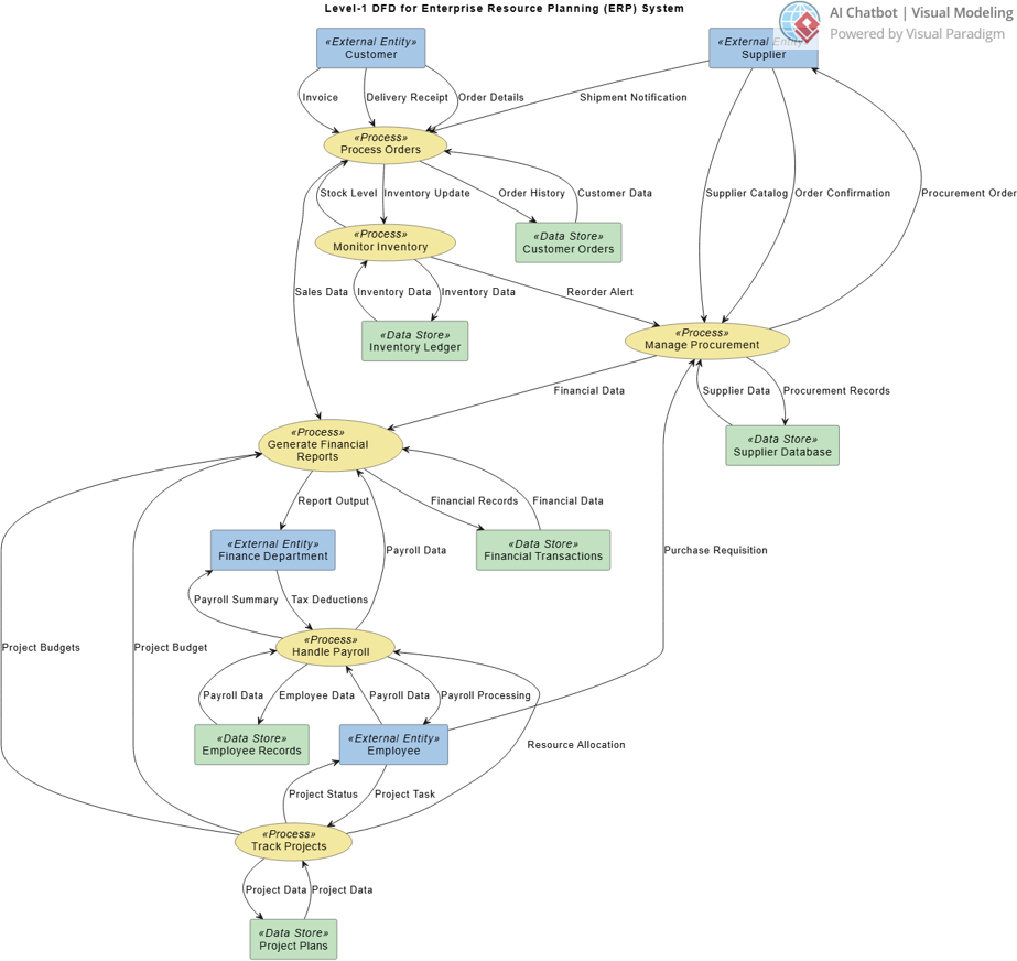
9. Data Flow Blueprint for Enterprise Resource Planning (ERP) System

Prompt used: “Engineer a Data Flow Blueprint for Enterprise Resource Planning (ERP) System” [Open chat session]

Data Flow Blueprint for Enterprise Resource Planning (ERP) System, generated with Visual Paradigm's AI Chatbot

Data Flow Blueprint for ERP System – Professional DFD by Visual Paradigm AI

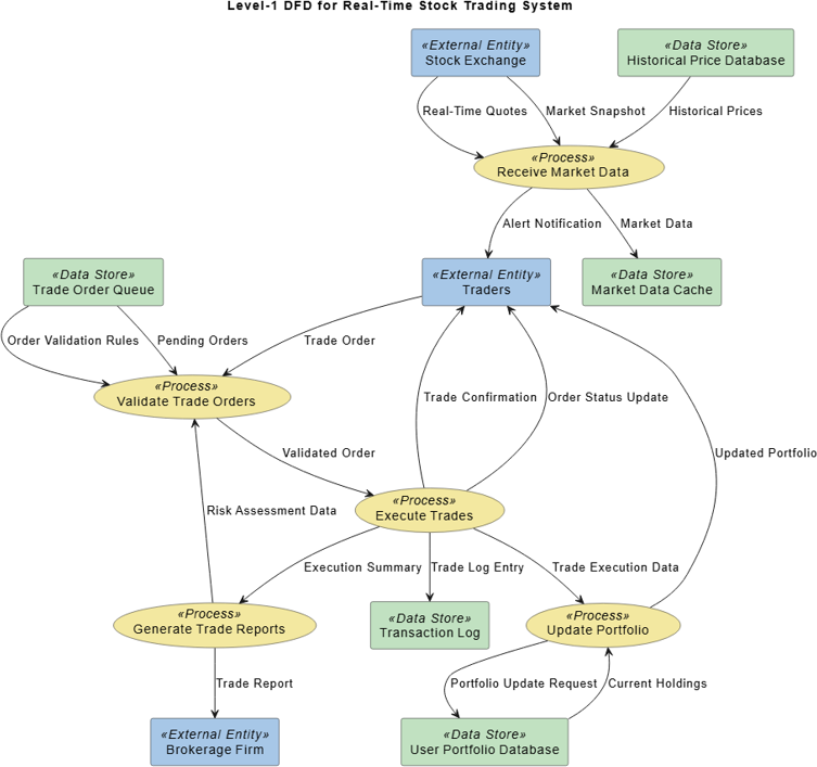
10. Data Flow Structure for Real-Time Stock Trading System

Prompt used: “Map a Data Flow Structure for Real-Time Stock Trading System” [Open chat session]

Data Flow Structure for Real-Time Stock Trading System, generated with Visual Paradigm's AI Chatbot

Data Flow Structure for Real-Time Stock Trading System – AI DFD tool in action

Ready to Create Your Own DFD Diagrams?

Stop spending hours drawing boxes and arrows. Let the Visual Paradigm AI Chatbot – the smartest AI DFD generator and Data Flow Diagram maker available today – do the heavy lifting for you.

Start Generating DFDs Now – Free

or go directly to AI Toolbox Chatbot

Why Choose Visual Paradigm AI Chatbot as Your DFD Maker?

  • Zero learning curve – just type your prompt
  • Professional notation and automatic layout
  • Export to image
  • Works for every domain: fintech, healthcare, government, education, IoT, and more

Whether you call it a DFD, Data Flow Diagram, Data Flow Model, or Data Flow Chart – the Visual Paradigm AI Chatbot is the fastest and most intelligent way to create them in 2026.