The ultimate AI DFD generator just got better. Visual Paradigm recently added full Data Flow Diagram support to its AI Chatbot – now anyone can create professional DFD diagrams, Data Flow Models, and Data Flow Charts in seconds by simply chatting.

Data Flow Diagrams (DFDs) remain one of the most powerful tools for system analysts, software engineers, business analysts, and students. They clearly show how data moves through processes, stores, and external entities – essential for designing everything from cloud services to real-time trading platforms.
10 Real-World DFD Examples Created with Visual Paradigm AI Chatbot
Below are 10 diverse and practical Data Flow Diagram examples generated using the AI tool. Each was created from a single natural-language prompt – proving how powerful this AI DFD generator truly is.
1. Data Flow Diagram for Smart City Traffic Management System

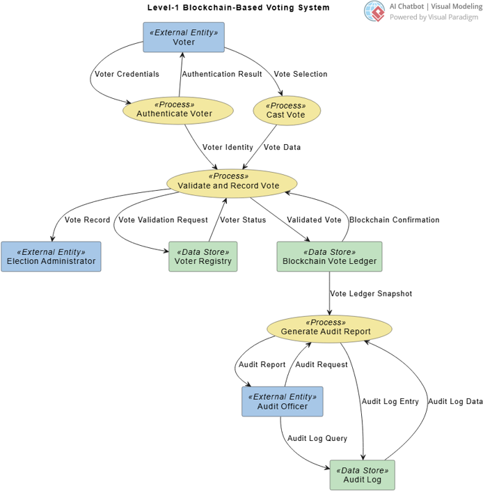
2. DFD for Blockchain-Based Voting System

3. Data Flow Model for Cloud Storage Service

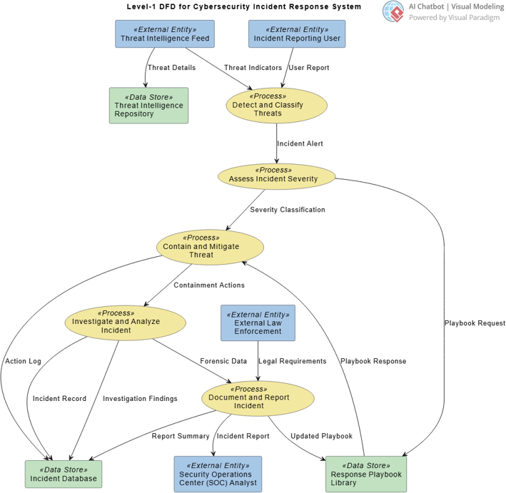
4. DFD Diagram for Cybersecurity Incident Response System

5. Data Flow Architecture for Microservices-Based E-Commerce Platform

6. Data Flow Chart for Digital Wallet Application

7. DFD Model for Online Examination System

8. Data Flow Representation for AI-Powered Chatbot Platform

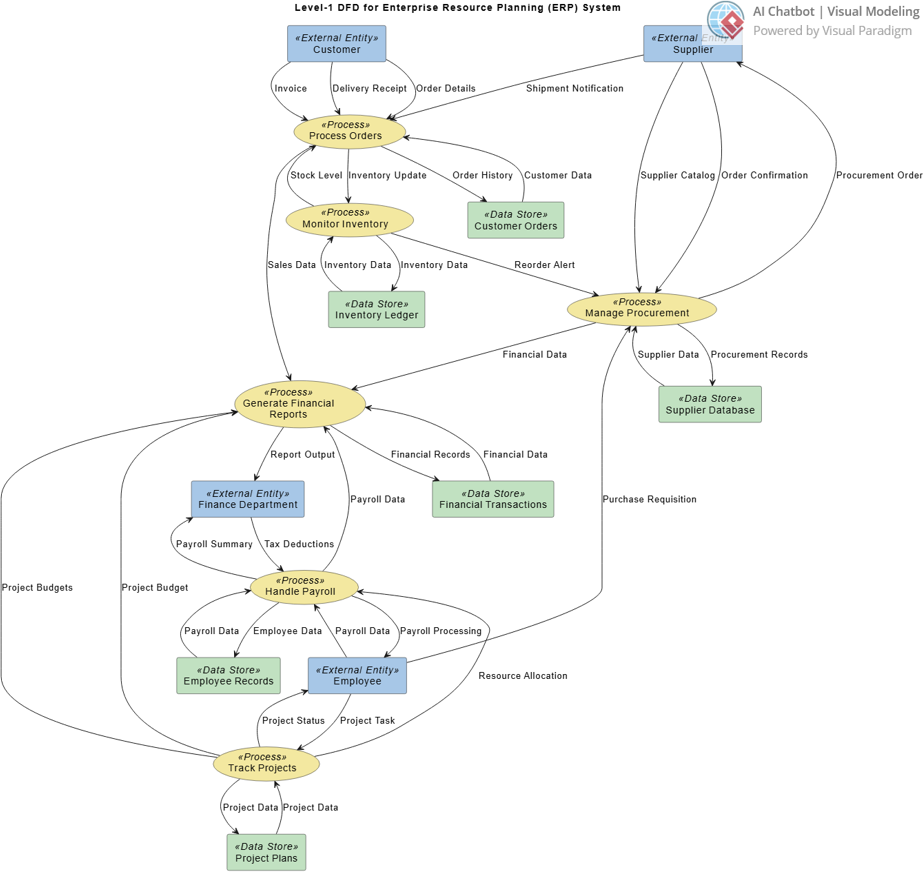
9. Data Flow Blueprint for Enterprise Resource Planning (ERP) System

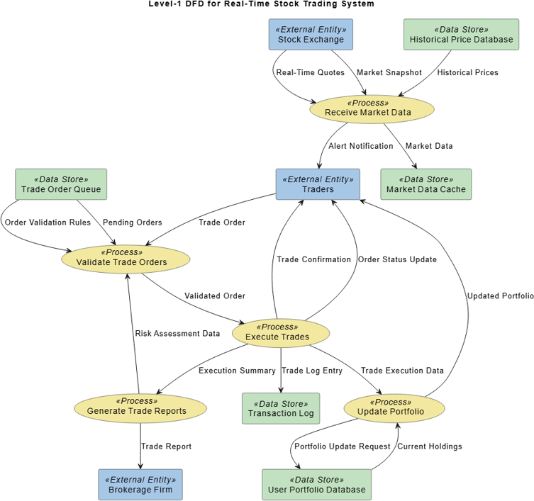
10. Data Flow Structure for Real-Time Stock Trading System

Ready to Create Your Own DFD Diagrams?
Stop spending hours drawing boxes and arrows. Let the Visual Paradigm AI Chatbot – the smartest AI DFD generator and Data Flow Diagram maker available today – do the heavy lifting for you.
Start Generating DFDs Now – Free
or go directly to AI Toolbox Chatbot
Why Choose Visual Paradigm AI Chatbot as Your DFD Maker?
- Zero learning curve – just type your prompt
- Professional notation and automatic layout
- Export to image
- Works for every domain: fintech, healthcare, government, education, IoT, and more
Whether you call it a DFD, Data Flow Diagram, Data Flow Model, or Data Flow Chart – the Visual Paradigm AI Chatbot is the fastest and most intelligent way to create them in 2026.
